各有关企业:
根据《广东省商务厅关于做好2022年“粤贸全球”广东线上展览平台相关工作的通知》(粤商务贸函〔2022〕30号)相关安排,为帮助企业多元化开拓国内外市场,协会现向企业征集参展意向,后续将根据企业参展意向制定协会“粤贸全球”参展计划,现将有关事项通知如下:
一、展会情况
展会名称
“粤贸全球”广东线上展览——广东智能家电与信息技术(意大利专场)
主办单位
广东广贸天下网络科技有限公司
展会时间
2022年7月15日-7月20日
展会方式
线上参展,展会期间内主要面向意大利市场推广,展会后一年内面向全球市场推广。
二、展会背景及展品范围
展会背景:
“粤贸全球”是广东贸易高质量发展工程之一,自2021年开始,每年开展境外线上线下展会不少于100场,预计到2025年累计引导外贸企业参展超1万家次。经比选,广东省商务厅确定了141场线上境外展览会作为重点打造的“粤贸全球”广东线上展览平台。“粤贸全球”通过贸易方式数字化,为广大企业的展贸和采购提供了长期互联互通的交易便利,帮助企业提高精准化的营销能力。
展品范围:
大家电、小家电、音响设备、厨房家电、电子消费品、信息技术等。
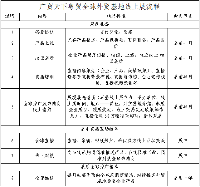
三、参展流程和费用
(一)参展流程
(二)参展费用:每家企业12800元。
四、市场分析
广贸天下是广交会最大的国外采购商组织单位之一,自2005年服务广交会以来,采购商信息累计到261万条。其中,信息技术类采购商数量达64000多条,采购商主要分布于亚洲、美洲、非洲区域的国家。主办方将以电子观展邀请函形式群发至采购商工作邮箱进行定向邀约及回访,邀请采购商通过观展邀请函链接进入网站及直播间进行询盘,为企业争取外贸订单。
五、扶持政策
省厅对符合条件的企业给予部分补贴支持。
六、报名办法
请有意向参展及采购的企业于2022年月6日20日前扫描二维码填写回执。
七、其他
如果参与企业累计超过八家以上,则协会会组织抱团参展,如未到八家则暂不开展本次展会组织计划,后续相关情况会通知已发回执的企业。
附件:广贸天下F2B平台展示及产品上传手册
扫码下载附件
联系我们:
■ 会 员 与 外 联 服 务 :15920393479
■ 退税鉴定和政策咨询:0756-3666035
■ 人 才 供 给 服 务 :0756-3666036
■ 知 识 产 权 代 理 :0756-3666349

