“百亿大融资”,一众资本大佬纷纷争抢,国家资本强力加持…
上半年国内半导体行业投融资市场究竟发生了什么?
各路资本的布局重点在哪里?
行业内又有哪些新风口和新趋势?
说一千道一万,只有金钱不会说谎。
我们来看看钱都往哪去了。
今年上半年,尽管智能手机、PC 和汽车等下游领域需求明显下滑,但国内半导体行业依旧处于超景气周期,尤其是在投融资市场,半导体企业依旧是资本市场的香饽饽。近半年,各路资本在一级市场半导体领域的布局重点在哪里?今年 1-5 月,据不完全统计,国内半导体行业共发生 127 起主要融资,初步估算,融资总规模约 456 亿人民币。
国内目前形成四个半导体产业集群,分别是以上海、无锡、苏州为代表的长三角、以深圳、广州、珠海为代表的的珠三角、以北京为中心的环渤海和以西安、武汉、成都为代表的中西部区域。长三角、珠三角地区在设计、制造、封测等产业链环节全面发展;京津冀地区的偏向集成电路设计产业;中西部地区在封测行业发展较好。今年上半年的半导体投融资在地域上呈现一家独大的特点。上半年,66% 的融资企业来自于长三角,20% 来自珠三角,大量的半导体初创企业来自这两个三角洲,合计高达 86%。京津冀环渤海地区分布着 8% 的融资企业,中西部贡献剩余的不到 6%。
2022年上半年国内半导体融资企业地域分布

今年上半年,尽管大部分国内半导体融资企业仍然是设计企业,这一比例高达 74%,然而,我们也看到了国内半导体融资向上游挺进的明显趋势,材料和设备企业的比例达到了 13%。2022年上半年国内半导体融资企业所处环节
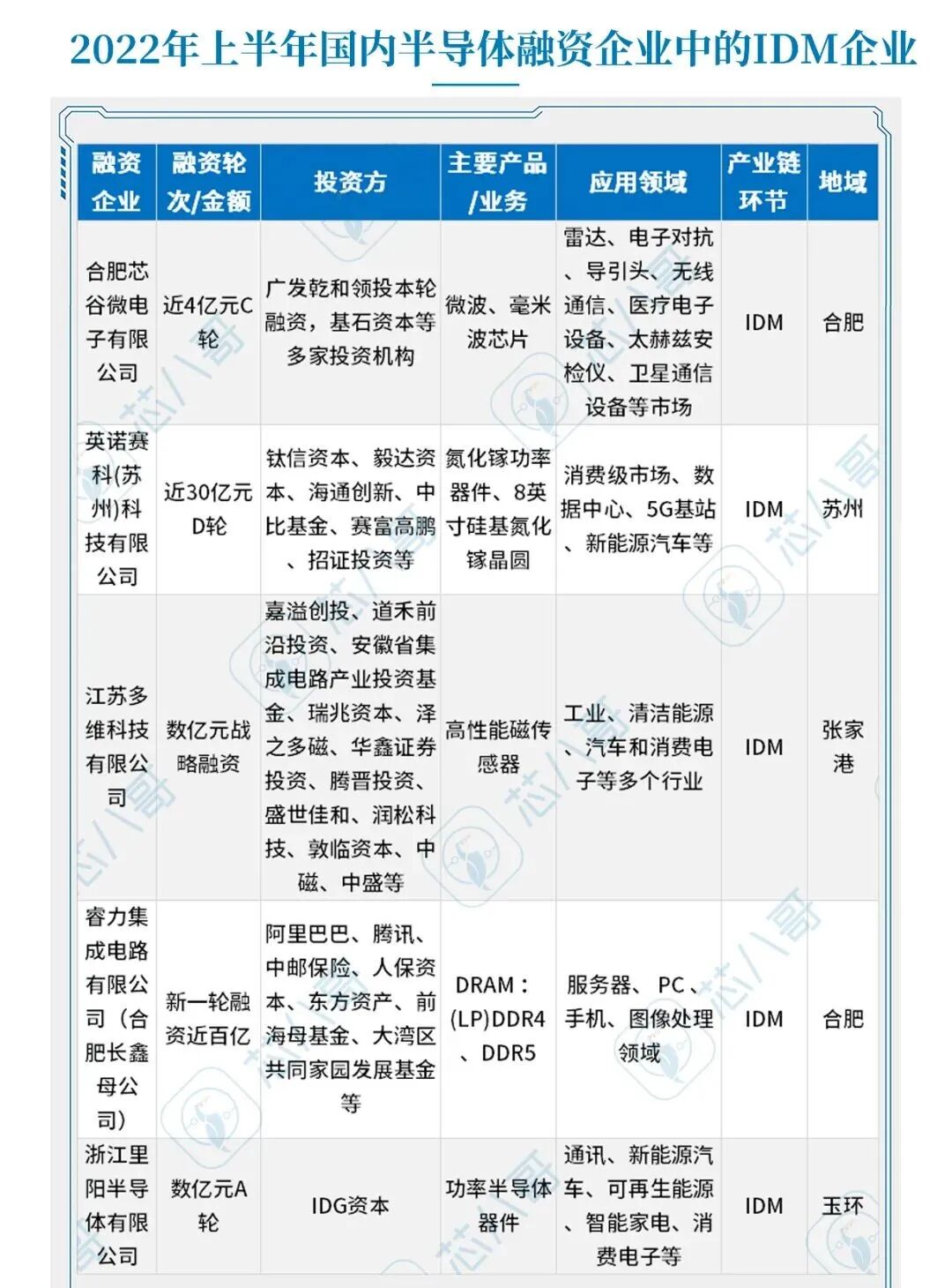
全球每年上兆亿颗的半导体产品出货中,八成由 IDM 公司公司提供,但国内半导体企业大部分是无晶圆设计企业,IDM 企业就显得尤为稀缺。作为专注于氮化镓的 IDM 企业,英诺赛科获得了近 30 亿元的 D 轮融资;合肥长鑫母公司——睿力集成电路有限公司的新一轮融资更是引来阿里巴巴、腾讯等一众国内投资大佬豪掷百亿。资料来源:各公司新闻,芯八哥整理

2022 年上半年金额最大的融资事件,当属长鑫存储的 C+ 轮融资,虽然未公布详细的金额,但据预测为超 100 亿的规模。其背后的投资机构包括阿里巴巴、云锋基金、TCL 创投、腾讯投资、深投控、中邮保险、君和资本、华登国际等等。长鑫存储已成为国产 DRAM 存储芯片领域又一龙头企业。其次是英诺赛科,其 D 轮融资收获 30 亿人民币,该公司的主业正是近年来火爆的第三代半导体硅基氮化镓。除了第三代半导体外,先导集团的子公司先导薄膜则聚焦另一种半导体核心材料——真空镀膜用溅射靶材,其获得了比亚迪、中金资本、中石油资本等机构的 12 亿下注。资料来源:各公司新闻,芯八哥整理
此外,深圳的航顺芯片、广州的高云半导体,其 MCU 和 FPGA 也是近年来市场高度关注的稀缺品类和标的。杭州鸿钧微的 ARM 架构服务器 CPU 也是各路资本争夺的焦点。随着性能的提升和生态的完备,ARM 架构开始快速进入数据中心领域,在国内外的头部互联网以及其他众多行业应用中可以看到越来越多的 ARM 身影,市场在快速腾飞。
初创企业融资和崛起的背后,是众多巨头的加注和布局。小米今年继续在移动芯片、车载芯片两大领域发力,与其主营的智能手机、AIoT业务及未来的造车业务相辅相成。从小米的投资布局也能看出,智能手机的零部件正在逐步复制到智能汽车上,例如射频芯片、WiFi 芯片、通用计算芯片都将会成为未来汽车的标配。同时,AI 芯片、激光雷达芯片也逐渐成为智能汽车的“双眼”,助力自动驾驶的商业化落地。资料来源:各公司新闻,芯八哥整理
作为中国大陆最大的芯片制造代工企业,其投资方向同样围绕自身的业务和产业链,涵盖半导体封装测试、检测、设备、EDA 等领域,不仅正在深入产业链的各个关键环节和细分领域,也出于完善和确保供应链顺畅和安全的考虑,稳固行业龙头地位。歌尔股份投资方向包括三维视觉传感器芯片、超宽带芯片、第三代半导体氮化镓外延基数、模拟芯片等热门领域,为其智能终端业务储备技术。
2014 年成立的国家大基金一直是支持国内半导体产业发展的重要力量,目前已经发了两期。2019 年成立的国家大基金二期注册资本为 2,041.5 亿元,囊括央企、地方国资和民企,都颇具实力。2022年上半年国内半导体融资潮中的国家资本
资料来源:各公司新闻,芯八哥整理
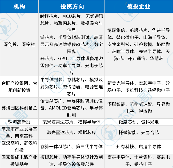
此外,地方国有资本也在国内半导体行业发展中发挥了至关重要的作用。今年以来,深创投、深投控已投资了十多家半导体初创企业,涵盖通信芯片、模拟芯片、物联网芯片、封测、设备、零部件、功率半导体、模拟半导体、光电子芯片等半导体产业链多个关键领域。继深圳国资之后,合肥国资脱颖而出,更被誉为一匹“黑马”。在押注京东方、蔚来汽车等大获成功后,又将矛头指向半导体产业,兆易创新、长鑫存储两大存储新秀就是典型的例子。今年,合肥产投集团、合肥创新投资先后参与新美光半导体、宏芯宇电子、矽磊电子、多维科技、乘翎微电子等半导体初创企业的融资,布局封装、存储芯片、模拟及射频芯片、磁传感器、电源管理芯片等半导体热门领域,收获颇丰。同时,中国大陆第三大芯片代工厂合肥晶合集成已于今年 3 月成功在科创板过会。这是合肥国资的又一成功案例,也意味着合肥将在中国半导体产业中迈上新的高度。
今年上半年以来的半导体融资潮,巨头的布局重点,行业的新风口和新趋势,已经跃然纸上。长三角和珠三角产业集群依旧是国内半导体初创企业孵化和崛起的重要区域。设计类初创企业依旧占大头,但 IDM 企业更受青睐。国产 DRAM 存储芯片获得了前所未有的关注,长鑫存储的 C+ 轮成为上半年国内半导体融资之最,引来一众巨头疯抢。氮化镓 IDM 企业英诺赛科、溅射靶材企业先导薄膜先后获得巨额融资。原本就稀缺的硅片、晶圆、材料、EDA、封装测试、设备、零部件等领域,一批初创企业纷纷获得高额融资,以通过弥补国内的空缺而脱颖而出。半导体产业链上游已逐步成为新的突破口和国产替代的前沿阵地。对于半导体产业链来说,上下游的协同发展已成为必然趋势,巨头们斥巨资向上游拓展的同时,也扶持和孵化了一个又一个具有潜力的初创企业。同时,CVC 下注和布局的同时,也是为了自身技术的储备和业务的拓展,更是对未来的展望和规划。而地方国资则是从更高的层面出发,对当地的产业和城市经济发展进行高屋建瓴的规划和布局。总体来说,2022 年的半导体行业投融资热度依旧不减,诸多细分赛道的潜力和机遇值得关注,一众幕后玩家的投资逻辑值得深究。来源于芯八哥 ,作者Justin