珠海泰为电子有限公司 (简称泰为) 是一家工业级、车规级核心处理器芯片研发的高新技术企业,主营业务包括高端数字电源数字方案控制芯片的创新和研发等,目前推出了TMFx20x、TAE32F5300、TAE32F5600等系列芯片,其中TAE32F5300适用于有桥PFC、图腾柱PFC、VIENNA PFC、LLC、PFSB等主流拓扑的控制。
Vol.1 方案综述
泰为推出的基于TAE32F5300芯片的1KW图腾柱PFC+LLC电源方案,其中功率管使用了GaNext (镓未来) 的GaN (型号为:G1N65R035TB-N)。该方案具有性能优越、效率高等特点,其主要性能参数如下:
图1-1 230V测试条件下整机效率
图1-2 230V测试条件下PF
图1-3 230V测试条件下iTHD
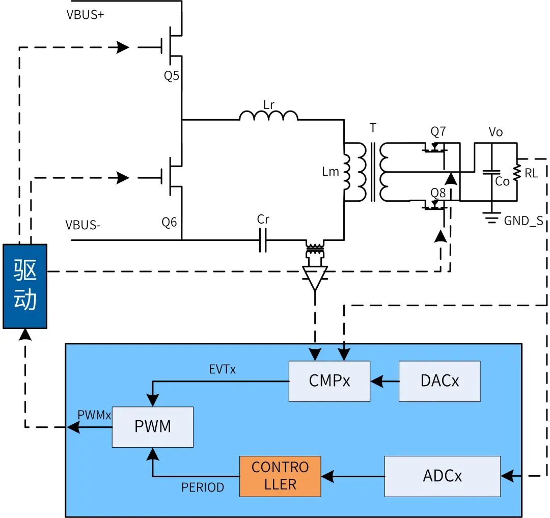
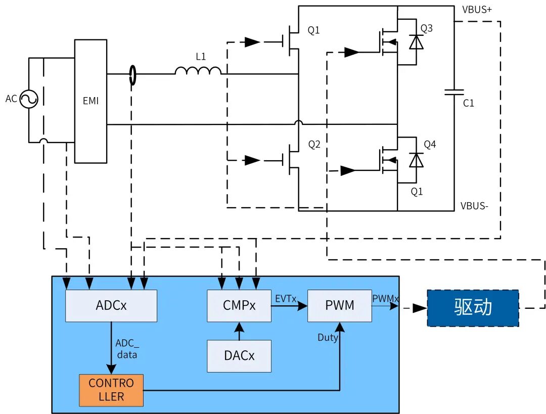
基于TAE32F5300芯片的1KW图腾柱PFC+LLC的电源方案可以实现,得益于芯片的如下性能:
具有ERPU协处理器,节约算法运算耗时
12通道高精度脉宽调制器(PWM),每路PWM输出最小分辨率为195ps
ADC支持2.2MSPS采样速率,ADC分辨率达到13位,支持过采样、平均滤波等功能
4路DAC和CMP,其中DAC的分辨率为12位,CMP的转换延迟为18ns
支持CBC、OST等多种故障保护模式
图1-4 PFC级信号图
图1-5 LLC级信号图
Vol.2 方案特点
基于TAE32F5300的1KW图腾柱PFC+LLC数字电源具有强大的产品优势:
1
更高效
图腾柱拓扑&GAN 具有更低的功率损耗,整机峰值效率达96%
2
更快速
使用IIR模块实现50K的软件锁相,实现更高的环路计算频率
3
更稳定
数字控制方式、自动环路补偿功能,加快了瞬态响应能力,增强了系统的稳定性
4
更安全
芯片内置快速的比较器,可实现CBC保护,可以软件编辑过压、欠压、过流等各种保护功能
图2-1 120V满载输入电压、电流波形
图2-2 220V满载输入电压、电流波形
图2-3 后级输出电压、谐振电流波形
Vol.3 相关供货情况
TAE32F5300提供 eLQFP64、LQFP48、WQFN40、QFN32四种封装形式。全系列内置75KB容量FLASH程序存储器,16KB容量数据FLASH存储器,16KB系统SRAM+8KB算法SRAM,工作结温范围为-40°C ~ 125°C (工业级温度)。
TAE32F5300已于2021年实现量产。小批量芯片采购可通过淘宝搜索店铺 “泰为电子” 进行购买,如需大量采购请洽我司销售人员或官方代理商。
关于泰为
珠海泰为电子有限公司成立于2019年,是一家致力于工业级、车规级核心处理器芯片研发的高新技术企业,立志引领国产半导体行业创新,面向工业控制、新能源电能转换、电能质量监测与治理、高端电源、伺服等领域不断创新,持续研发全面替代国外产品的工业级核心处理器芯片,全力为客户打造更优质的产品和服务。
欲了解更多,请关注我们
电话:0756-3666670
官网:www.tai-action.com
微信公众号:Tai-action
抖音号:泰为电子
撰稿:Lepeng Wang
编辑:Rhea Chen

