前言
过去几年,智融科技推出的多款可用于氮化镓充电器的协议降压二合一芯片,在车充和氮化镓快充中应用极其广泛。近日,智融科技发布了全新的AC-DC产品,用于氮化镓开关管的初级主控芯片SW1106,支持直驱增强型氮化镓开关管,进一步完善氮化镓快充产品线,致力于推出一站式氮化镓快充电源解决方案。
而充电头网也是第一时间拿到这款搭载智融SW1106 65W氮化镓模块,将从外观、兼容性以及充电全程等等方面着手进行这款产品的测试,下面就跟随充电头网一起来看看吧。
产品介绍
话不多说,先看产品。
PCB板背面设有整流桥、开关电源初次级芯片、降压协议IC等器件,初次级分界明显。
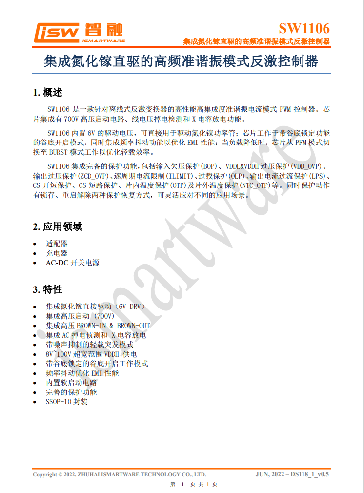
初级主控芯片来自智融,型号为SW1106,是一颗支持增强型氮化镓开关管直驱的高频反激准谐振控制器,芯片内部集成氮化镓驱动器,驱动电压为6V,可直接驱动增强型氮化镓开关管。
可以了解到,智融SW1106采用SSOP10封装,支持氮化镓快充,充电器以及开关电源应用;可实现氮化镓控制器的国产化替代。
与SW1106搭配的氮化镓开关管是英诺赛科INNO 650D150A,这是一颗耐压650V的增强型氮化镓高压单管,瞬态耐压750V,导阻150mΩ,采用DFN8*8封装。
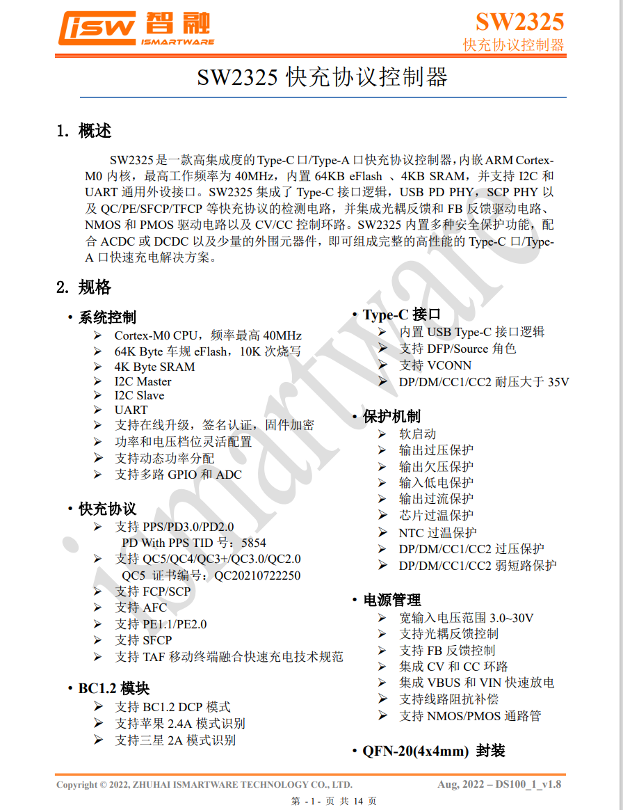
这款充电模块采用智融发布的SW2325协议芯片,可支持3-30V超宽输入电压范围;支持光耦反馈,FB反馈和I2C反馈三种调压方式,以及二次开发。
此外,智融SW2325集成USB Type-C接口逻辑,USB PD PHY,VOOC/SCP PHY 以及 QC/PE/SFCP/TCN等快充协议的检测电路,并集成光耦反馈和 FB 反馈驱动电路、NMOS和PMOS驱动电路以及CV/CC控制环路;此外,SW2325还是一颗支持融合快充规范的协议芯片。
模块正面高压滤波电容垂直焊接在副PCB板上,而副PCB板焊接在主PCB板上;其中还套有黄色胶套绝缘保护,中心区域焊接平面变压器。
智融SW1106模块高度约为24.71mm。
智融SW1106模块长度约为49.46mm。
智融SW1106模块宽度约为26.91mm。
智融SW1106模块重量约为45.6g。
智融SW1106模块横截面积约与第五套1元硬币面积相差不大。
充电全程测试
针对智融SW1106 65W氮化镓模块的充电全程测试,本次测试选用的MacBook Air M2,因为MacBook Pro 16可附赠65W充电器,表明可支持65W充电,为其充电可以最大程度发挥出智融氮化镓模块的性能,下图是实测数据。
这是使用智融SW1106 65W氮化镓模块充MacBook Air M2的数据变化全程图,整个过程大致分为4个阶段,最高功率为62.1W。测试的前30分钟,一直维持60W-63W的充电功率;最终于1小时50分钟左右充电结束。
将充电全程绘制成曲线图,可以看出智融SW1106 65W氮化镓模块为MacBook Air M2半小时充电51%,一小时充电83%,完全充满需要1小时46分钟。
转换效率测试
充电器本质上是一种转换设备,过程中会有损耗,以热量的形式散发出来。我们平时看充电器上面的参数输出100W或者65W是充电器可以为设备提供的最大输出功率,但充电器从插座上汲取的功率往往要更大一些,下面是充电模块的各档位电压,在110V~230V(大致范围)交流输入情况下分别进行了转换效率测试,测试结果如下。
230V 电压下,将充电器在各个电压档位的输出功率拉满进行测试:两个档位测得插线板AC端输入功率和USB端输出功率,通过计算,可得充电模块的各个档位下的平均转换效率为88.39%到91.15%不等。
115V 电压下,充电模块各个档位下的平均转换效率从90.72%到92.93%不等。
小结
转换效率可以反应出充电器的质量,从数据上来看百分比自然是越高越好。从上面的测试数据可以看出,充电模块整体的转换效率在90%左右,处于目前充电转换效率的第一梯队水准。
应力测试
测试条件为90V输入,20V3.25A满载输出;从测试结果可以看到,开关管峰值VDS电压约为316V。
测试条件为115V输入,20V3.25A满载输出;从测试结果可以看到,开关管峰值VDS电压约为340V。
测试条件为230V输入,20V3.25A满载输出;从测试结果可以看到,开关管峰值VDS电压约为504V。
测试条件为264V输入,20V3.25A满载输出;从测试结果可以看到,开关管峰值VDS电压约为552V,裕量充足。
温度测试
前面提到充电器工作时会涉及到效率转换的问题,其中的损耗电量绝大多数以热量散发,所以充电器长时间工作的发热情况也是测试的重要一环。让充电模块以20V3.25A 65W的功率持续输出一小时,采集充电器表面温度,实验全程将充电器置于25°C恒温箱当中。
首先来看看在 230V 的电压环境下,充电器的温度表现。
使用热成像仪拍摄充电模块表面的SW1106芯片最高温度为77.5℃,SW2325芯片最高温度为84.2℃。
再看看 115V 的市电环境下,充电器的温度表现。
使用热成像仪拍摄充电模块SW1106芯片最高温度为84.2℃,SW2325芯片最高温度为84.8℃。
协议测试
除标注支持PD协议外,测试充电器完整的快充协议,用户可以根据具体的协议来匹配输出设备,从而获得更好的快充体验。
使用POWER-Z KM002C测得USB-C端口支持FCP、SCP、AFC、QC3.0、QC5、PD3.0、PPS和UFCS融合协议等快充协议,已经搭载国内的融合快充协议,兼容性方面或更为出色。
PDO报文方面,USB-C端口具有5V3A,9V3A、12V3A、15V3A和20V3A五组固定电压档位;以及3.3-21V3A一组PPS电压档位。
充电兼容测试
充电测试环节可以清楚的得知充电器为各个设备的充电情况,充电头网会使用数十款设备搭配充电器进行测试,为读者呈现真实的测试数据。
智融SW1106模块为红魔7S手机充电,功率为16.58V 2.98A 49.47W,可以轻松满足红魔7S的快充需求。
智融SW1106模块为Switch主机充电,功率为15.06V 0.48A 7.21W。
得益于USB PD快充与USB-C物理接口的大范围普及,充电头网入手的这台米家手枪钻就配备了USB-C的充电接口,并支持USB PD快充协议,使用智融SW1106模块的USB-C为米家手枪钻充电,功率为9.11V 0.66A 6.02W。
将兼容性数据汇总,可以看到,能够给红魔7S、黑鲨5 Pro以及Redmi K50电竞版等很多机型开启高压PPS快充,功率可以接近50W。值得一提的是,华为手机握手的是高压快充协议,功率同样可以到20W以上,电压是8-9V的程度。另外还可以为笔记本电脑开启60W PD快充。得益于15V3A PDO的支持,同时也能够为Switch开启TV模式。
将数据转换成柱状图,可以清楚地看到各个设备之间的功率大小,排在前面的是支持60W快充的笔记本电脑,功率在50W以上,接近60W。随后是几台游戏手机,由于握手了15V3A的PPS快充,所以功率也非常大,在40W左右的程度。后面大部分手机的表现都在20W左右,属于常规表现。
充电头网总结
这款智融SW1106 65W氮化镓模块从外观构造上虽大同小异,但其实内部滤波电容、降压以及协议芯片设计完整。在兼容性方面,面对主流手机、平板等设备,具备PD3.0、UFCS融合快充协议,实测不同型号手机的充电功率基本能在45W左右;并且为目前最新推出的MacBook Air M2进行充电测试,实测充电功率基本维持在60W左右,用时需要1小时46分钟,性能平缓稳定,与Apple原装65W充电器的充电体验相当。
对于电源厂商来说,这款智融SW1106 65W氮化镓模块具有良好的兼容性,高度集成的芯片设计同样实现了精简的外围电路,仅需搭配几颗降压MOS和VBUS开关管,减少PCB板占板面积;并且可快速开发出体积小巧的氮化镓充电器产品,缩短开发周期,并且在日常使用上同样能满足用户的充电需求。
珠海智融科技股份有限公司成立于2014年底,总部位于广东珠海,全国设有深圳、上海、成都等多个分、子公司。智融科技是一家专注于电源管理芯片领域的数模混合芯片设计企业,主营业务为电源管理芯片的研发、设计和销售。智融科技多年来深耕数模混合芯片,产品广泛应用于移动电源、车载充电器、氮化镓充电器、户外储能电源和智能插排等设备。在有线快充、无线快充、低功耗高效率电源管理IC等技术领域拥有独家专利,在消费电子及3C配件市场占有率名列前茅,合作伙伴包括华为、OPPO、联想、公牛、ANKER、ASUS等海内外一线品牌。智融科技秉持着智慧、创新、融合的理念,致力于为客户提供品质一流,体验优越的智能芯片产品及解决方案,立志发展成为顶尖的民族芯片企业。
来源:充电头网

